广东高等职业院校自主招生开始报名啦!16大问题权威解答
2018广东高职院校自主招生考试报名啦
报名时间为3月1日—15日
今年共有56所省内外高职院校195个专业(含中外合作办学专业)27250个招生计划用于招收我省符合普通高等学校统一招生考试报名资格的普通高中毕业生和中等职业学校毕业生。报考条件、报名方法、考核方式......您最关心的16个问题都有权威解答啦!




我省2018年高职院校自主招生报名何时开始?
答:2018年高等职业院校自主招生报名及填报志愿时间为2018年3月1日—15日,报名缴费截止时间为3月17日。其中,广东轻工职业技术学院、广东水利电力职业学院、深圳职业技术学院、广东食品药品职业学院、深圳信息职业技术学院等五所高职院校招收“学考+校测”(面向普通高中毕业生)招生类型的专业,考生需于3月1日—10日报名,经3月12日高职院校公布获“学考+校测”资格考生名单后,已获资格的考生需在3月15日前完成缴费确认。 普通高中毕业生报考高职院校自主招生条件是什么?
答:符合广东省普通高等学校统一招生考试报名资格的应、往届普通高中毕业生。其中部分高职院校根据自身办学特色,对学业水平考试成绩有特殊要求,具体要求考生可向招生院校了解。
中职学校毕业生报考高职院校自主招生的条件是什么?
答:中等职业学校毕业生报考基本条件如下:
1. 符合广东省普通高等学校统一招生考试报名资格的应、往届中职(含中专、职中、技校,下同)毕业生。
2. 中职阶段取得与所报考的高职院校招生专业大类相关的职业资格技能等级证书。职业资格技能等级证书原则上为国家职业资格中级及以上技能等级证书,或省教育考试院主考的专业技能课程B级及以上证书,或省级以上人力资源和社会保障部门主考(或授权)的中级及以上技能等级证书。具体证书要求由试点高职院校在招生章程和简章中明确。
3. 中职阶段就读的专业应与所报考的高职院校招生专业直接相关。具体专业和证书范围由试点高职院校在招生章程和简章中明确。
2018年高职院校自主招生的考核方式有哪些?
答:2018年高职院校自主招生采用“文化素质+职业技能”的考核方式,以相对统一的文化测试为基础,对考生的综合素质和职业技能进行全面综合考察,实行分类考试、综合评价、择优录取。共有以下6种考核方式:
■ “学考+网测”(面向普通高中毕业生);
■ “学考+校测” (面向普通高中毕业生);
■ “文化基础+职业技能”(面向中职毕业生);
■ “现代学徒制”(面向普通高中毕业生、中职毕业生);
■ “中职技能大赛获奖免试生”(面向中职技能大赛获奖免试生考生);
■ 学前教育专业学院“文化基础+职业技能”(面向经备案的中职学校学前教育专业应届毕业生)。
2018年高职院校自主招生的考核时间如何安排?
答:2018年高职院校自主招生网上职业适应性测试时间为3月1日—15日,院校对中职生的文化素质考核时间为3月24日上午,对中职生和高中生的职业技能考核时间为4月1日前。各高职院校具体考核方式和考试时间安排详见各院校招生网址。
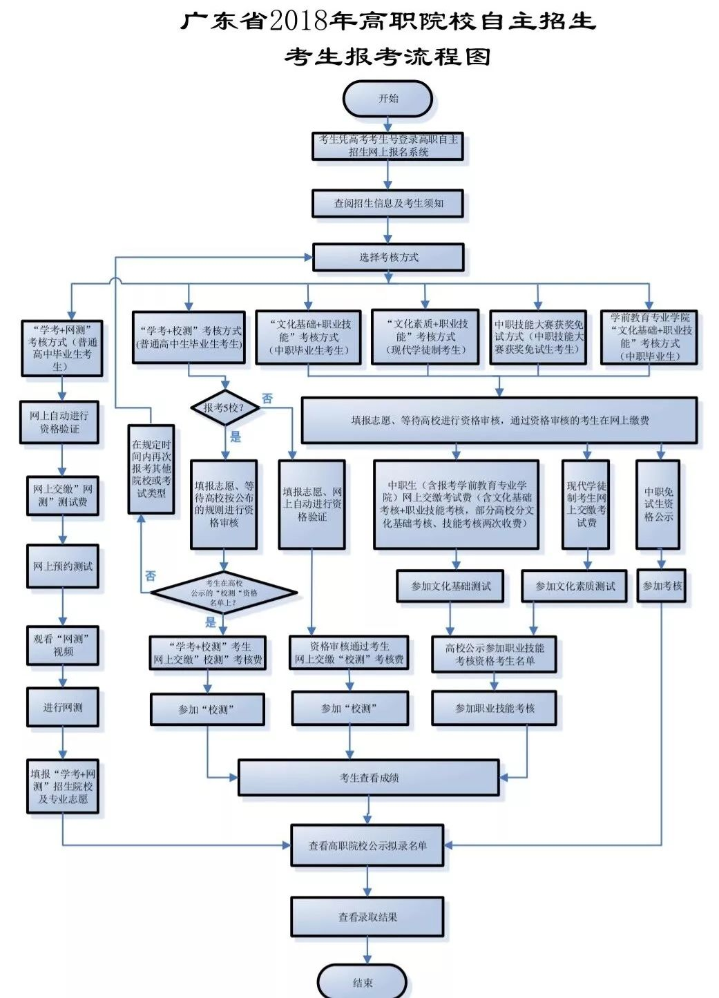
参加高职院校自主招生的考生如何报名及填报志愿?
答:考生通过互联网登录“广东省2018年高职院校自主招生网上报名系统”(网址:http://www.eeagd.edu.cn/gzks)使用高考报名号及密码进行报名,阅读相关报考规定、要求,签订《诚信考试承诺书》。考生须在规定时间内选择考核方式,填报志愿及缴费,录入相关报名信息及按要求上传有关证明材料电子版等。逾期不再办理报名及志愿填报手续。
考生可根据本人报考条件选择其中一种合适的考核方式报考。
普通高中毕业生报考“学考+网测”和“学考+校测”有什么不同?
答:根据教育部高职院校招收普通高中毕业生要实行“文化素质+职业技能”考核方式改革要求,今年我省高职院校自主招生的普通高中毕业生报考,其“文化素质”统一采用2018年1月份全省统考的高中学业水平考试语文、数学、英语三科总分成绩。同时部分专业实行网上职业适应性测试,简称“网测”,其他专业由高职院校自主组织考核,简称“校测”。考生可根据自身兴趣选择报考。今年,“网测”试点的专业在去年基础上有所增加,共安排10个专业大类视频。视频覆盖了49个专业,根据2018年高职自主院校的招生实际开放了29个专业供考生报考,通过互联网进行测试。报考“网测”的考生可以填报两个学校志愿。报考“校测”的考生只可填报一所院校志愿,需参加报考学校组织的面试。8“
今年高职自主招生哪些专业采取“学考+网测”的考核方式?
答:2018年我省共有24所高职院校10个专业大类(包括建设工程管理类、机械设计制造类、自动化类、汽车制造类、电子信息类、计算机类一、计算机类二、财务会计类、电子商务类、物流类)29个招生专业,采用“学考+网测”方式开展自主招生。具体招生专业和计划详见广东省教育考试院官网。9“
考生报考“学考+网测”如何报考?
答:“学考+网测”报考方式实行先测试、后填报志愿的方式。考生选择报考“学考+网测”必须先通过互联网观看专业解读视频,在网上进行测试。“网测”主要是测试考生对拟报考专业的了解、认知情况,让考生报考专业更具针对性,避免盲目报考。通过观看视频了解拟报考专业的教学培训模式、专业主干课程、就业岗位情况等,然后按要求测试。测试后考生才根据自身兴趣和网测成绩,选择报考院校志愿和专业志愿。1000“
考生要如何预约“网测”?
答:考生通过互联网登录“广东省2018年高职院校自主招生网上报名系统”,使用高考报名号及密码进行报名,完成网上缴费后预约“网测”时间,按照预约时间选择最多2个专业大类职业适应性测试视频进行网上观看及测试。同一个视频最多可进行2次观看及测试,测试系统采用考生最好成绩。考生根据取得的成绩选择与网测专业大类视频相匹配的院校专业填报志愿。11“
“网测”有什么需要注意的问题?
答:建议考生完成预约“网测”时间后,自行选择安静且无干扰的场所进行网上观看与测试。建议在计算机上进行答卷测试的环境为:操作系统:Microsoft WIN7/WIN8/WIN10。浏览器支持环境:IE9及以上,建议最好使用谷歌浏览器(Google Chrome)或火狐浏览器(Mozilla Firefox)。
考生观看一个视频须达80%及以上,才可以进行答卷测试。每个视频一经选择,不得更换。观看视频过程中可以暂停,不可以快进,也不可以后退。
测试时间为60分钟(含作答附加题时间),测试答题完成后,必须提交,提交后立刻有成绩呈现。提交完成的,可以在“我的成绩证明”中查看相关专业大类的“成绩证明”。
考生报名缴费需要注意哪些问题?
答:建议考生提前了解网上缴费流程。考生报名及志愿填报以提交确认为依据。考生缴费前需详细核对报考信息及报考类别,一旦缴费成功,报考信息、报考类别等不得更改。请考生务必在网上正式报考前确认拟报考院校及专业要求与本人情况是否相符,并准备好院校代码和专业代码,在网上完成录入。在网上点击“确认”按钮提交前,请务必再次确认报考信息是否正确。缴费成功后不予退费。
2018年高职自主招生如何录取?
答:2018年广东省高职自主招生录取实行计算机远程网上录取。录取工作实行“学校负责、招办监督”的录取管理体制。招生院校在符合高职自主招生报名条件、考试成绩达到院校划定的各招生专业录取最低分数线的考生中,根据招生章程中公布的录取原则择优录取。
通过高职自主招生招收的学生可以转学或是转专业吗?
答:通过自主招生招收的学生,不得申请转学。现代学徒制试点专业招收的学生不得转专业。其他自主招生专业学生申请转专业,应符合以下规定:
1. 试点高职院校应根据国家和省有关规定,制定专门的规章制度,按照公平、公正、公开的原则,规范开展转专业工作,严禁违反程序、弄虚作假、徇私舞弊、以权谋私等行为;
2. 考入高职院校的普通高中应往届毕业生,不得转入统招专业;
3. 考入高职院校的中职应往届毕业生,原则上不得转专业。允许转专业的特殊情况规定,由试点高职院校根据有关要求单独制定并提前公布。
高职自主招生录取的考生可否报名参加普通高考被其他院校录取?
答:已被录取考生可报名参加普通高考,参加本科层次院校录取,但不能参加高职高专层次院校的录取,也不得参加“3+专业技能课程证书”、依据普通高中学业水平考试成绩为录取依据等高职分类考试招生录取。填报本科院校志愿并被本科院校录取的考生,取消高职院校自主招生录取资格,且不得转回原高职自主招生录取院校。各试点高职院校不得接受被本科院校录取的考生报到注册。未被录取的考生,不影响其他类型考试的招生录取。
2018年高职自主招生哪些考生可以免试录取?哪些考生可以免考相关专业“技能证书”?
答:获得广东省中等职业学校技能大赛一等奖或全国职业院校技能大赛三等奖及以上奖项的中等职业学校在校生,毕业两年内参加省内高职院校自主招生,经省教育行政部门核实资格、高等职业学校考核公示后,可由省内有关高职院校免试录取;获省赛二、三等奖的中等职业学校在校生,毕业两年内报考高职院校自主招生可免考相关专业“技能证书”。上述免试录取、免考“技能证书”的实施办法,由高职院校在自主招生章程中向社会公布。
广东省2018年高职自主招生院校宣传网址

下一篇:高二学生离家出走20多天 警方助其平安回家
返回首页